生活中像如何结婚看日子?都是很常见的问题,但是小问题不注意可能会引起大麻烦,下面就这个问题给大家做一些解读:
1、看日子结婚怎么定日子结婚看日子需要父母生辰八字吗
1.确定女方生辰八字:传统的选吉日方法主要依据女方的生辰八字。男方的八字则作为参考。2.大利月与小利月:每个属相的年份中,都有两个大利月和两个小利月。选择结婚吉日时,需要考虑女方的属相。3.利月口诀:根据口诀,正、七月适合迎娶鸡兔属相的人,二、八月适合虎和猴属相的人,三、九月适合蛇和猪属相的人,四、十月
2、结婚看日子是根据什么看的结婚一般提前多久看日子
最后一个结婚看日子需要规避的,就是父母的生日了,一般来说,我们需要规避的不仅是父母的生日这一天,连同生日所在的月份也是需要规避的!结婚一般提前多久看日子根据自己的时间尽早准备吧。1.选择润年润月为宜中国人对结婚日期的挑选颇为看重,并且非常讲究“润月”、“润年”之说。择结婚吉日,最。
3、领结婚证要看日子吗领证怎么看日子
二、领证怎么看日子1、根据八字来算日子要是家里的人比较在意风水以及黄道吉日这件事情。那么可以在领结婚证之前,拿上男女双方的生辰八字,找一个专业的风水先生来算上一挂,一般很快就能得出最佳的领证日子。2、根据实际情况选日子基本上实际的工作日来选择,大家都在知道民政局属于公家的事业单位。
4、选吉日是按农历还是阳历,结婚看日子是按阴历还是阳历
在中国的传统婚俗中,选择结婚的日子通常是农历,也就是阴历。但是,如果选择在元旦(1月1日)、劳动节(5月1日)、国庆节(10月1日)或者光棍节(11月11日)这些阳历日期结婚,就不必过于拘泥于农历。不过,一般情况下,人们还是会参考农历来选择吉日,并且算命先生也会根据八字来建议吉日。3.选吉。
5、看日子结婚怎么定日子结婚看日子需要父母生辰八字吗
1.考虑女方的生辰八字:传统上,结婚吉日的挑选主要依据女方的生辰八字,男方的八字则作为参考。2.参考女命行嫁大利月:
如何挑选适合孩子结婚的吉日1.选择润年润月:在中国,挑选结婚吉日是一个重要的环节。人们通常希望选择在润年或润月举行婚礼,因为每隔两三年会出现一个润年,即该年有两个立春,一个润月。选择在润月年的结婚吉日是最理想的选择。2.避开三七九:在农历的三月、七月和九月应避免举行婚礼。这三个。
1.结婚日子的选择确实涉及到双方八字的研究。这不仅仅是为了看八字是否相合,更重要的是要选出能够避开双方命理中不利的因素,比如生肖冲日、不利时辰等。通过细致的分析,可以确保结婚这一天对双方都是吉祥的。2.在选择结婚吉日时,通常会优先考虑女方的生年八字。这是因为在传统习俗中,女方被认为是。
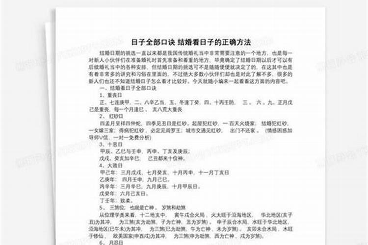
一、结婚看日子全部口诀1、十恶日甲辰、乙巳与壬申,丙申、丁亥及庚辰;戊戌、癸亥加辛巳,己丑都来十位神。2、黄黑道日建宜出行收嫁娶;定宜上梁满修仓;破除疗病执宜捕;危利安床闭丈量;成开所遇均大吉;平日做事总平常。3、重丧日正、七连庚甲,二、八辛乙当。五、冬逢丁癸,四、十。
一、结婚看日子是男方还是女方看在中国传统中,结婚看日子通常由男方来initiate,他们会挑选一些吉利的日子,然后与女方家庭一起商讨,最终确定一个双方都满意的日子。二、结婚看日子的一般做法1.选择润年润月在挑选结婚吉日时,通常会优先考虑润年润月,即每两三年会出现的一个有闰月的年份。
在农村人们一般都注意的是农历的日子,在原来,结婚是要看生辰八字以计算结婚的日子现在这些简化了.也就是说结婚要看农历的单日子还是双日子所谓的双日子就是初等而单日子就是奇数日子结婚日子在线测算免费。一般的都选择在双日子结婚吉日查询凯乱游。3、看日子结婚:结婚看日子急。。。选日子就要选好。
今天就为大家讲解到这里,一定要注意如何结婚看日子?的问题,以免引起不必要的麻烦,大家如果有问题也可以联系小编。

